五社联动聚合力 心系困境送温暖
在新春佳节到来之际,长清区十个街镇社工站围绕春节开展“暖春”特别活动,为辖区内困境群体送温暖、送关怀、送祝福。本次主题活动广泛联动社区、社会组织、社区志愿者及爱心企业五社资源,共计走访117名服务对象,其中困境儿童58名,重点老年人29名,残障群体30名。
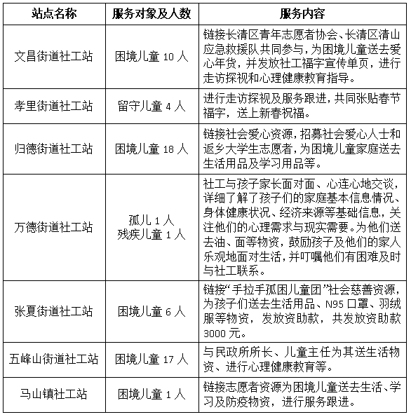
为学习贯彻党的二十大精神,深入贯彻落实习近平总书记关于未成年人保护工作的重要指示批示精神,做好寒假春节期间孤儿、事实无人抚养儿童、农村留守儿童等各类困境儿童关爱服务工作,长清区社工站积极响应,动员志愿者、社会爱心人士及爱心企业等社会力量广泛参与,对辖区内困境儿童进行走访探视和摸底排查、积极开展心理健康教育指导及寒假冬令营等服务。



敬老促和谐,助老传文明,爱老暖民心,“尊老、敬老、爱老、助老”是中华民族的优良传统美德,在新春佳节到来之际,长清区各社工站通过前期的走访调查,联合社区、爱心组织、志愿者为高龄老人、留守老人、孤寡老人等困境老人群体送物资、送关怀、送温暖,为有需要的老人送防疫药品物资让其温暖过冬,平安过节。


残疾人是社会上的“折翼天使”,为更好的掌握残疾人的家庭现状,了解其家庭需求,崮云湖街道社工站、五峰山街道社工站、双泉镇社工站分别对辖区内重点残障人士开展新春慰问服务。

本次“暖春”行动,长清区各社工站广泛联动五社资源,为辖区内的困境群体开展了一系列的关怀慰问活动,在新春佳节到来之际更显温暖和关怀。长清区社工将坚持党建引领,在长清区民政局的指导下深化五社联动机制,借用平台优势为困境群体提供精准化、专业化服务。
鲁公网安备 37010402001265号