【起步区崔寨街道社工站】社工加油站 | 实务赋能计划——老年社会工作
发布者:点击数:45发布时间: 2022-03-16【字体:
小中大】
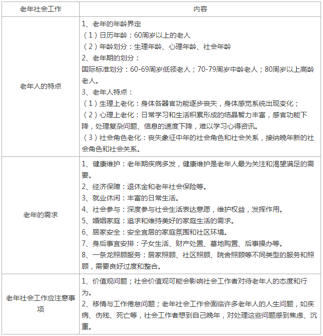
叮铃铃~崔寨街道社工站第六次“社工加油站”老年社会工作开课啦!为进一步提高崔寨街道社工站的的服务能力和专业性,3月16日,社工开展为期半天的社会工作实务相关知识的学习,主要学习内容为老年人的特点及需要、老年社会工作的主要内容、老年社会工作的主要方法,下面一起看看本期的学习重点吧!

老年社会工作是运用社会工作的专业知识,以老年人及其相关人员和系统为工作对象,帮助老年人,特别是处境困难的老年人,改善社会功能,提高生活质量和生命质量,使老年人有更好的社会适应和福祉的活动。
老年社会工作涵盖了面向一般老年人和特殊老年人的系列服务,内容包括救助服务、照顾安排、适老化环境改造、家庭辅导、精神慰藉、危机干预、社会支持网络建设、社区参与、老年教育、咨询服务、权益保障、政策倡导、老年临终关怀等。身体健康方面的服务、认知与情绪问题的处理、精神问题的解决、社会支持网络的建立,以及特殊老年人问题的处理等。提供这些服务需要坚实的老年生理、心理和社会生活方面的知识。开展老年人社会工作的方法包括开展综合性的老年人需求评估,运用个案工作、小组工作、社区照顾和机构照顾方法等。运用这些方法需要特别考虑老年人的特点,在场所选择、环境布置、沟通交流、方案制定与实施等方面作出适宜的安排。

鲁公网安备 37010402001265号